| 索 引 号 | 008450161/2021-0214 | 公文种类 | 通知 | 发布机构 | 市发展改革委 |
| 发布日期 | 2021-12-29 | 主题词 | 365体育竞彩足球_365日博登录_365bet娱乐注册发展和改革委员会关于印发废止政策文件目录的通知 |
广发改〔2021〕597号
市自然资源局、市住房和城乡建设局、市交通运输局、市水利局、市农业农村局、市政务服务和公共资源交易中心,各县(区)发改革局、广元经济技术开发区发展改革局:
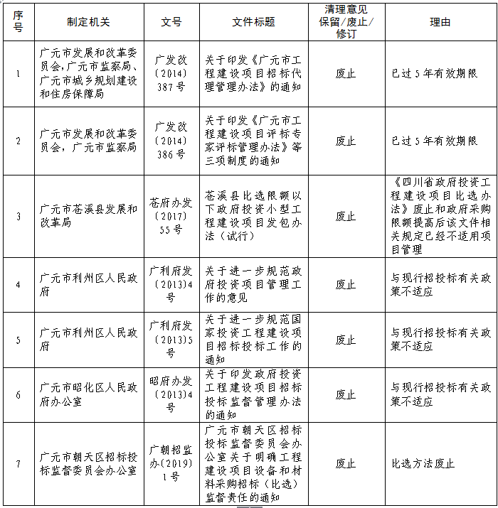
为深入贯彻落实“放管服”改革要求,营造更优营商环境,结合《四川省发展和改革委员会等9部门关于发布<四川省招标投标制度规则保留目录(2021年本)>的通知》(川发改法规〔2021〕506号)要求,决定废止《365体育竞彩足球_365日博登录_365bet娱乐注册工程建设项目招标代理管理办法》《苍溪县比选限额以下政府投资小型工程建设项目发包办法(试行)》等7个文件。凡废止的文件,一律不得作为行政执行监管依据。
附件:365体育竞彩足球_365日博登录_365bet娱乐注册招标投标制度规则失效废止目录
365体育竞彩足球_365日博登录_365bet娱乐注册发展和改革委员会
2021年12月28日
365体育竞彩足球_365日博登录_365bet娱乐注册招标投标制度规则失效废止目录
